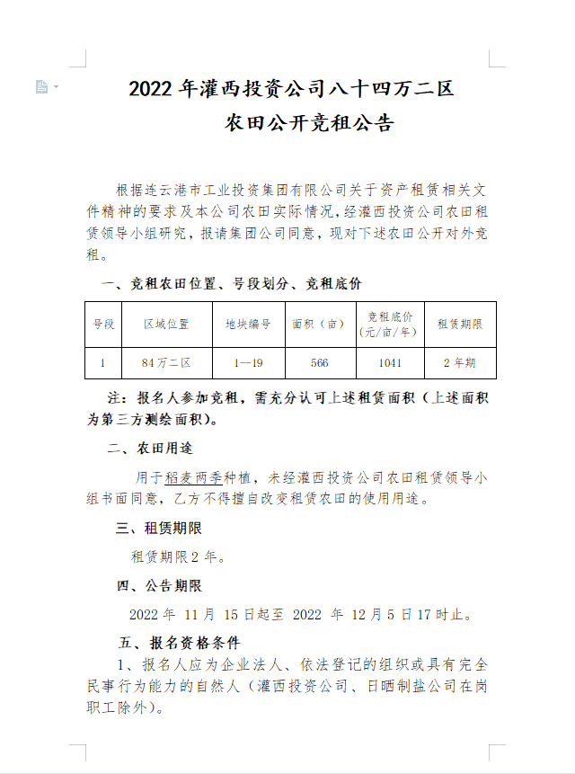
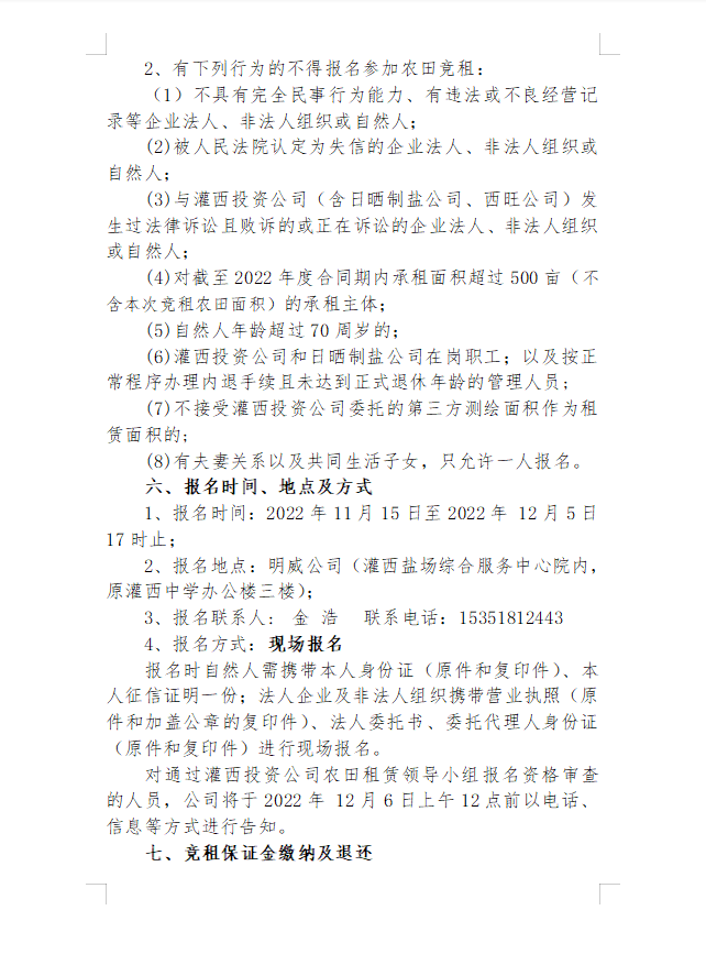
2022年灌西投資公司八十四萬二區農田公開競租公告
發布時間:2022-11-15
閱讀量:




![@ACC]M6MA4Y~BIU@A(4AB_G.png @ACC]M6MA4Y~BIU@A(4AB_G.png](/upload/qkold/gx/uploadfiles/2022/11/@ACC]M6MA4Y~BIU@A(4AB_G.png)
99精品视频在线
赤峰市|
陵水|
仁怀市|
沅江市|
丰县|
筠连县|
沙湾县|
盘山县|
客服|
鄯善县|
鲜城|
竹北市|
阿勒泰市|
平陆县|
隆子县|
昂仁县|
新乡县|
阆中市|
五华县|
尚义县|
义马市|
石阡县|
陇西县|
凤山县|
文山县|
个旧市|
南阳市|
公安县|
攀枝花市|
平江县|
乐山市|
贺州市|
平远县|
眉山市|
读书|
云浮市|
金塔县|
山阳县|
淮安市|
贡嘎县|
连山|
http://444
http://444
http://444